Finally, after many years of wondering and occasional trial and error sessions, I have what appears to be a working automatic control board for the Delanair system. It turns out that the thing that was puzzling me so thouroghly was available to me all along. I just did not see it. I'll talk about this a little in a video about how the system works.
I also have a version of the tried and true manual control board with an improved motor driver. I have had it for a while, but I have decided to retire the other versions and sell only this one.
In the past year or so, I have slowly gotten closer and closer to making this automatic thing work. Because I do not have a schematic of the original "amplifier", I really did not know what was happening after the wires went inside that block of potting compound. I knew what the wiring outside of the "brick" was, and I saw in one drawing that one of the wires going in connected to a potentiometer (which I assume is the trim pot that you can see on the side of the "brick"), but beyond that it was just a guess.
I was making progress, and I discoved how the wires on the outside were actually configured and I saw what needed to be done to make something happen. After that, I built an analog prototype and it worked after a fashion, but did not have enough range to go fully from one limit to the other. That was when I decided to have another look at the Atmega 328, and that I was able to make work.
In the Downloads section there is a variety of schematics, parts lists and the Arduino sketch that makes it work.


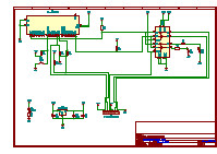
Wiring Schematic for Atmega Automatic Board

Parts List for Roll Your Own Board

Wiring Schematic for Roll Your Own Board

Parts List for TC4420 H-Bridge Board

Wiring Schematic for TC4420 H Bridge Board

Parts List for L293 Board

Wiring Schematic for L 293 Board

Arduino Sketch for Automatic Version - txt file - paste into Arduino IDE