This unit replaces the original control "amplifier" to manage the heat and air conditioning. It makes the system manual in the sense that the automatic attempt to keep the cars interior at a set temperature no longer works. The driver sets the servo manually by moving the temperature control knob along the temperature scale.
The circuit board is more compact and comes fitted in a small box. The current boxes are a bit longer than the one in the video, but still are quite small.
The version of the manual controller that I am shipping now uses the TC4420 H-Bridge instead of the L293 due to it's higher current carrying capacity.
This control unit will not automatically attempt to keep a set temperature. The temperature output of the system will follow the setting of the TEMP knob. 65 degrees is maximum cold and 85 is maximum hot. Any setting between these two give a proportional mix, so 75 degrees is the medium mix
This unit does not come with a plug so it is desirable to have the original "amplifier" on hand so that the wiring connector and "pigtail" can be used.
This unit can be hardwired into the car, but the plug makes it much easier.
A multimeter is good to have to check the servo and other voltages but not essential.
Otherwise simple hand tools, a device for cutting and stripping wires, a #2 phillips screwdriver and a small screwdriver to connect the wires to the terminal strip.
This video should answer any questions. If not, get in touch and I will be happy to help
This unit will work with any car that uses the Delanaire MK2 Climate Control System. This includes the Series II and Series III Jaguar XJ6/12 and the XJS from 1976 until 1988 when Jaguar moved to the electronic system.
You must have a good working servo. This controller will not work if there is a problem with the motor, switches, or feedback potentiometer on the servo. You can, and should, test the servo before you buy. If your servo passes the test described in this video the controller will work.
I guarantee this unit to work. If it doesn't, I will try to help you work out why it doesn't. If the unit is defective, I will replace it at no cost to you. No other warranty is either expressed or implied.
Several years ago I discovered that the "amplifier" that this system uses has several issues. One, and perhaps the largest, is the fact that it was prone to failure and also quite expensive. Also occasionally there was a real wake-up. If you left the car sitting in the sun on a cold day, the dash cap and by extension the temperature sensor, would get quite warm, resulting in a blast of cold air straight in your face. This led me to discover that the system was based on a motor driven servo that could be controlled by a simple servo controller. A bit of trial and error later, this board was born. Originally using relays like the OE board, it worked great. Later I found the motor driver chip that it now uses and was able to simplify the design quite a bit.
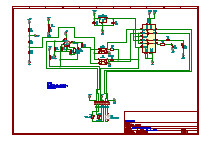
Here are downloads of the wiring schematic and parts list. The other is a simple way to drive the servo using a DPDT momentaty switch. The switch will drive the servo from limit to limit and can be used permanently as an alternative to the electronic controller if so desired.

Wiring Schematic

Parts List

DPDT switch to control the servo

Older install Guide
Principles apply to all versions

Wiring connections